Как работает вольтметр
Если нам надо измерить напряжение, значит, необходимо сделать так, чтобы ток через измерительный прибор не проходил. Поэтому к работающей цепи мы подключаем прибор параллельно. Цепь продолжает работать, а прибор должен иметь очень высокое последовательно подключенное сопротивление, чтобы его показания были как можно более точными. В простейшем варианте прибор состоит из магнитной системы, в которой находится подвижная рамка-катушка. На этой рамке закреплены спиральные пружинки, которые создают противодействующий момент и стрелка.
Такие простейшие магнитоэлектрические приборы обычно все видели в детстве. Кстати, прибор для измерения тока— амперметр — устроен так же, только нагрузка в нем маленькая и ставится параллельно, а сам прибор ставится в цепь последовательно.
Помимо этих трех видов, используются также вольтметры с иными принципиальными схемами, но они имеют более узкие области применения. К таким приборам относятся термоэлектрические (в них используется свойство тока нагревать проводник) и выпрямительные (в которых скомбинирован диодный выпрямитель и магнито-электрический механизм).
Все эти приборы имеют одно общее — шкалу, по которой мы и видим результат измерений. Чем больше измеряемый параметр, тем больше отклоняется стрелка. Приборы такого рода называются аналоговыми. Недостаток их очевиден: при длительном использовании механизм имеет свойство изнашиваться, показания часто зависят от условий окружающий среды, да и удобнее информацию воспринимать с экрана, где показываются нужные нам цифры. И тут нам на помощь приходят цифровые вольтметры.
Принцип отображения результата измерений
Особенностью цифровых измерительных приборов является то, что аналоговый сигнал (если отобразить его на графике, то получится прямая линия при постоянном напряжении, и синусоида — при переменном) преобразуется в цифровой, после чего попадает на счетчик и экран, где мы и видим результат измерений. Реализуется эта схема при помощи микросхем, ассортимент которых в настоящее время позволяет производить самые разнообразные приборы — например, для измерения амплитуды переменного напряжения, импульсные, фазочувствительные
2.3.4 Определение уровня переменного напряжения (тока)
Измерение напряжения и силы тока в электрических цепях относятся к наиболее распространенным видам измерений. При этом преобладающее значение имеет измерение напряжения, поскольку чаще всего этой величиной принято характеризовать режимы работы различных радиотехнических цепей и устройств. К тому же параллельный метод подключения вольтметра к участку цепи, как правило, не приводит к нарушению электрических процессов в ней, поскольку входное сопротивление прибора выбирается достаточно большим. При измерениях же силы тока приходится обязательно размыкать исследуемую цепь и в ее разрыв последовательно включать амперметр, внутреннее сопротивление которого отлично от нуля. Так как напряжение и сила тока связаны, согласно закону Ома, линейной зависимостью, удобнее проводить измерение напряжения и по его значению аналитически вычислять силу тока.
Современные методы и средства измерений позволяют измерять напряжения в диапазоне 10-10…106В и силу тока в диапазоне 10-18…105 А.
Вместе с тем данные измерения должны осуществляться в очень широкой полосе частот — от постоянного тока до сверхвысоких частот (СВЧ).
Переменное напряжение (переменный ток) промышленной частоты имеет синусоидальную форму
u(t) = Umsin(ωt+φ), (2.7)
и его мгновенное значение u(t) характеризуется несколькими основными параметрами: амплитудой Um, круговой частотой ω и начальной фазой φ.
Рисунок 2.6 Иллюстрации к понятию амплитуда напряжения:
а — импульсы положительной полярности; б — синусоидальное напряжение;
в — сумма синусоиды и постоянной составляющей; г — несинусоидальное колебание.
Уровень переменного напряжения можно определить по амплитудному, среднему квадратическому (часто в технической литературе употребляют термины «среднеквадратическое», «действующее» и «эффективное», которые относятся к
нерегламентируемым), среднему (постоянной составляющей) или средневыпрямленному значениям.
Мгновенные значения напряжения u(t) наблюдают на экране осциллографа, дисплее компьютера или другого устройства и определяют в каждый момент времени (рис. 2.6).
Амплитудное (амплитуда, высота; устаревшее — пиковое значение) Um наибольшее мгновенное значение напряжения (относительно оси абсцисс) за интервал наблюдения или за период.

Измеряемые на практике напряжения могут иметь различный вид, например, форму импульсов, синусоидального или не синусоидального колебаний — суммы синусоиды с постоянной составляющей и т.д. (см. рис. 2.6,а,б,в).
При разнополярных несимметричных кривых формы напряжения различают два амплитудных значения (см. рис. 2.6,г): положительноеUm+ и отрицательное Um-.
Среднее квадратическое значение напряжения и силы тока есть корень квадратный из среднего квадрата его мгновенного значения за время измерения (за период):
(2.8)
Если периодический несинусоидален, то квадрат среднего квадратического значения равен сумме квадратов постоянной составляющей и средних квадратических значений гармоник:
(2.9)
Среднее значение (постоянная составляющая) напряжения и силы тока равно среднему арифметическому всех мгновенных значений за период:
, (2.10)
Средневыпрямленное напряжение и сила тока определяется как абсолютных мгновенных значений за период:
(2.11)
Для напряжения одной полярности среднее и средневыпрямленное значения равны.
Для разнополярных напряжений эти значения могут существенно отличаться.
Коэффициенты пересчета значений
Коэффициент формы кривой переменного напряжения (тока) — величина, равная отношению действующего значения периодического напряжения (тока) к его средневыпрямленному значению. Для синусоидального напряжения (тока) равен .
Коэффициент амплитуды кривой переменного напряжения (тока) — величина, равная отношению максимального по модулю за период значения напряжения (тока) к действующему значению периодического напряжения (тока). Для синусоидального напряжения (тока) равен .
Так, для гармонического напряжения Uср = 0, Uср.в = 0,637Um.
Чаще измеряют среднее квадратическое значение напряжения, так как этот параметр связан с мощностью, нагревом, потерями.
Однако проще измерить амплитудное или средневыпрямленное значение и произвести пересчет с применением коэффициентов амплитуды Ка и формы Кф.
(2.12)
В частности, для синусоидальной (гармонической) формы переменного напряжения: Ка = 1,41; Кф = 1,11.
Значения этих коэффициентов для наиболее употребляемых видов сигналов и соотношения между ними даны в табл. 2.3, где все напряжения для упрощения обозначены буквой u.
Таблица 2.3 Количественные соотношения между различными значениями ряда распространенных сигналов

Времяимпульсные вольтметры с двойным интегрированием.
Принцип работы вольтметра подобен принципу работы схемы с времяимпульсным преобразованием, с тем отличием, что здесь в течение цикла измерения Т формируют два временных интервала Т1 и T2. В первом интервале производят интегрирование измеряемого напряжения, а во втором — некоторого опорного напряжения. Длительность цикла измерения Т = Т1+ Т2 заведомо устанавливают кратной периоду воздействующей на входе помехи , что приводит к повышению помехоустойчивости вольтметров.
В ЦВ с двойным интегрированием преобразование «напряжение – временной интервал» (в отличие ЦВ с впемяимпульсным преобразованием) происходит с использованием интегратора. Интегратор – это функциональный блок на операционном усилителе, обеспечивающий связь между входным uвх и выходным uвых напряжениями в виде
Вольтметры двойного интегрирования – наиболее популярная разновидность цифровых вольтметров и мультиметров. Основные их достоинства – простота, высокая помехоустойчивость при достаточной точности.
Структурная схема цифрового вольтметра с двойным интегрированием и временные диаграммы, поясняющие ее работу, представлены на рис. 2.16.

Рисунок 2.16 Цифровой вольтметр с двойным интегрированием:
a — структурная схема; б — временные диаграммы.

Схема содержит входное устройство, двухпозиционный ключ, интегратор, источник образцового напряжения, устройство сравнения, триггер Т, генератор счетных импульсов, управляющее устройство, логическую схему И, счетчик импульсов и цифровое отсчетное устройство.
В начале цикла измерения при t = t0 устройство управления схемы вырабатывает калиброванный импульс UIупр с длительностью T1 = Т0К, где Та — период следования счетных импульсов; К — емкость счетчика. В момент появления фронта импульса UIупр ключ переводится в положение 1, и с входного устройства на интегратор поступает напряжение U/x, пропорциональное измеряемому напряжению Ux. Затем, на интервале времени Т1 = t1 — t0происходит интегрирование напряжения U/x (пропорционального измеряемому Ux) в результате чего нарастающее напряжение на выходе t1 интегратора будет: UИ = ∫Ux′dt . В момент t = t1 управляющий t0
сигнал UIупр переводит ключ в положение 2 и на интегратор с источника образцового напряжения подается образцовое отрицательное напряжение UИОН Одновременно с этим управляющий сигнал UIупр опрокидывает триггер.
Интегрирование напряжения UИОН — происходит быстрее, так как в схеме установлено . Интегрирование образцового напряжения продолжается до тех пор, пока выходное напряжение интегратора снова не станет равным нулю (при этом Т2 = t2- t1).Поэтому в течение времени второго
интервала на выходе интегратора формируется спадающее напряжение t2
При этом длительность интервала t1 интегрирования Т2 тем больше, чем выше амплитуда измеряемого напряжения U’x.
В момент времени t = t2 напряжение UИ на выходе интегратора становится равным нулю и устройство сравнения (второй вход которого соединен с корпусом) выдает сигнал на триггер, возвращая его в исходное состояние. На его выходе формируется импульс Uт длительностью Т2, поступающий на вход схемы И. На другой ее вход подается сигнал UГСИ с генератора счетных импульсов. По окончании импульса UТ, поступающего с триггера, процесс измерения прекращается.
Преобразование измеряемого временного интервала Т2 в эквивалентное число импульсов N осуществляют так же, как и в предыдущем методе — заполнением интервала T2 периодическими импульсами генератора счетных импульсов и подсчетом их числа счетчиком. На счетчике, а значит и на ЦОУ, записывают число импульсов NUсч, пропорциональное измеряемому напряжению
Ux:
(2.15)
Это выражение приводит к следующим формулам:
(2.16)
Из последних равенств получим
(2.17)
Из приведенных соотношений видно, что погрешность результата измерения зависит только от уровня образцового напряжения (а не от нескольких, как в кодоимпульсном приборе). Однако здесь также имеет место погрешность дискретности. Достоинством прибора является высокая помехозащищенность, так как он интегрирующий. На основе схем с двойным интегрированием выпускают приборы с более высоким классом точности, чем приборы с ГЛИН. Вольтметры этого типа имеют погрешность измерения 0,005…0,02 %.
Цифровые вольтметры наивысшего класса точности создаются комбинированными: в схемах сочетают методы поразрядного уравновешивания и времяимпульсного интегрирующего преобразования.
Вольтметр с двойным интегрированием измеряет среднее значение напряжения за время T1

Меры безопасности
Поскольку сам прибор имеет большое сопротивление, а в сеть он подключается параллельно, вероятность того, что при работе с ним человек получит сильный удар током, минимальна. Однако если вольтметры используются в промышленности, часто приходится иметь дело с большими значениями напряжения и других величин, характеризующих электрический ток.
Нужно быть очень осторожным, измеряя напряжение в сети посредством этого электроизмерительного прибора. Ни в коем случае нельзя прикасаться к прибору голыми руками. Избежать несчастного случая помогут перчатки из непроводящего ток материала, например, из резины.
Какой мультиметр выбрать для автомобиля
Мультиметр — портативное устройство, которое содержит в себе вольтметр, амперметр и другие функции. Он стает незаменимым для радиолюбителей и автовладельцев. Для последних он стал важным прибором, способным проверить и отремонтировать большее количество современной автоэлектроники и проводку.
Для автомобиля подойдет любой специализированный мультиметр, обладающий дополнительными функциями, которые отличают его от обычного. Чтобы разобраться с этим лучше, нужно понять, какие задачи он чаще всего решает.
![]()
Схема цифрового вольтметра постоянного тока для определенного диапазона
Наиболее часто прибор применяют для определения утечек из аккумулятора. Такой проверке должны быть подвержены все аккумуляторы, обладающие сильными потерями заряда за короткие промежутки времени. Минимальное значение утечки должно составлять 70 мА. Большее значение свидетельствует о том, что какой-то прибор является проблемным или в цепи проводки есть поврежденный участок.
Вам это будет интересно Единица измерения киловатт и что измеряется в кВт
Для диагностики проделывают следующее:
- Выключить все элементы автомобиля, которые используют энергию аккумулятора;
- Настроить прибор на измерение постоянного тока и выбрать максимальное значение;
- Ослабить провод на минусовой клейме и подсоединить туда щупы;
- Отключить провод от клеймы так, чтобы ток протекал через мультиметр;
- Замерить значения, которые не должны превышать 70 миллиампер.

Устройство для автомобиля В случае, когда значения не ниже 70, стоит искать участок с проблемами. Для этого аппарата подключается так же, как и в способе выше, поочередно отключаются предохранители и снимаются показания. Если один из предохранителей показал значение ноль при его отключении, то проблема в нем.
Если же все узлы были проверены и оказались исправны, то проблема кроется в самой проводке. Она также проверяется мультимером для поиска неисправного кабеля. Этот процесс состоит из следующих этапов:
- На глаз оценить состояние проводов;
- Определить проблемный участок;
- Один конец мультиметра присоединяется к клейме аккумулятора, а другой — к прибору, который находится на другой стороне кабеля;
- Установить прибор в нужное состояние и устроить прозвонку участка провода;
- При наличии звукового сигнала провод исключается из проблемных, так как с ним все хорошо.
Проверка аккумулятора мультиметромВажно! При изменении параметров низковольтных сетей иногда может потребоваться специальный инструмент — милломметр. Еще одна важная функция мультиметра — прозввон мотора авто и измерение его параметров
Любой автомобильный мультиметр должен уметь проводить диагностику двигателя на минимальном уровне
Еще одна важная функция мультиметра — прозввон мотора авто и измерение его параметров. Любой автомобильный мультиметр должен уметь проводить диагностику двигателя на минимальном уровне.

Прозвон отсоединенных кабелей авто
https://youtube.com/watch?v=YF1bygfROUw
Цифровой прибор
Принцип действия цифрового вольтметра переменного тока, как и постоянного, основан на использовании аналогово-цифрового преобразователя (АЦП). Измеряемый сигнал поступает на вход микросхемы, преобразовывающей его в набор импульсов, передающихся дальше в блок обработки для формирования кода. Трансформированный сигнал направляется на цифровое отсчётное устройство, а с него уже и на дисплей.
Точность замеров электронного вольтметра зависит от качества преобразования сигнала в цифровой код. Попадая на компаратор, сигнал разбивается на группы единиц и направляется в ячейки памяти, сохраняющих информацию. Если код подать напрямую, то на экране показания будут неустойчивыми. Дисплеем управляет свой контроллер, обеспечивающий вывод данных из памяти и засвечивающий сегменты дисплея.
К достоинствам цифрового вольтметра относят высокое внутреннее сопротивление, что делает его измерения очень точными. А также он оснащён электронным усилителем, позволяющим проводить замеры даже слабых сигналов. Результат измерений отображается на табло сразу в виде числа, поэтому нет необходимости высчитывать значение по шкалам.
Принцип работы вольтметра
Его работа основана на принципе закона Ома. Закон Ома гласит: «Напряжение на сопротивлении прямо пропорционально току, проходящему через него». Любой базовый счетчик имеет разность потенциалов на своих клеммах, когда через него протекает полномасштабный ток. Символом для обозначения вольтметра является круг с вложенной буквой V.

Вольтметр всегда подключается параллельно к нагрузке в цепи, для которой должно измеряться напряжение. Вольтметр постоянного тока имеет знаки полярности. Поэтому необходимо подключить клемму плюса (+) вольтметра к верхней точке потенциала, а клемму минуса (-) к нижней точке потенциала, чтобы получить отклонение вольтметра.
В вольтметре переменного тока нет знаков полярности, и его можно подключить в любом случае. Однако в этом случае также вольтметр все еще подключен параллельно к нагрузке, для которого измеряется напряжение. Вольтметр с диапазоном высокого напряжения создается путем последовательного соединения сопротивления с измерительным механизмом, который имеет полную шкалу напряжения, как показано на рисунке ниже.

Рис. 3 — Полная шкала напряжения
Зачем нужен вольтметр в электрической цепи дома или квартиры?
Изношенность электросетей и оборудования на электростанциях — главная причина частых перепадов напряжения, которые могут спровоцировать выход из строя различной техники. Эти условия диктуют свои правила — теперь человеку необходимо отслеживать качество энергоснабжения. Вольтметр же стал незаменимым помощником при мониторинге энергобезопасности сети.
Принцип действия и типы вольтметров
Исходя из принципа работы прибора, выделяют электромеханические и электронные вольтметры.
В зависимости от назначения выделяют следующие типы измерителей:
Также существует разделение по конструкции и способу применения:
- стационарные — наиболее точные и чувствительные, имеют крупные габариты, устанавливаются на объектах, где нужен непрерывный мониторинг состояния электрической сети;
- щитовые — монтируются в электрощитовые шкафы или на приборные панели, имеют небольшие габариты;
- переносные — маленькие по размеру, имеют небольшой вес, благодаря чему мобильны и могут использоваться в различных местах.
При выборе устройства для измерения напряжения необходимо уделить внимание таким показателям:
- Внутреннее сопротивление. Для минимального воздействия измерительного устройства на электроцепь необходимо, чтобы его внутреннее сопротивление было как можно больше.
- Диапазон измеряемых напряжений. Стандартный вольтметр показывает напряжение от 10 mV до 1000 V. Для снятия показаний менее 10 милливольт используются милли- и микровольтметры, а выше 1000 вольт — киловольтметры.
- Точность определяет возможную погрешность устройства.
Как подключить вольтметр в электрическую цепь?
Чтобы обеспечить минимальное влияние высокого сопротивления прибора на измеряемые величины, необходимо параллельно подключить устройство в электрическую цепь. При подсоединении следует придерживаться полярности, т.к. это напрямую влияет на результаты измерений. Для удобства подключения измерители комплектуются специальными точечными электродами или зажимами.
У используемого измерителя должен быть необходимый диапазон частот. В противном случае возможны неприятные последствия: от неверных показателей до короткого замыкания и повреждения прибора.
Вольтметр необходим в условиях нестабильно работающих электросетей. Благодаря ему можно легко проконтролировать уровень напряжения в сети. Функция запоминания максимального и минимального значения, как в устройствах RBUZ V1 и RBUZ V3, поможет отследить скачки напряжения. Поэтому он является хорошим помощником при организации безопасного энергоснабжения в доме и квартире.
Принцип действия прибора
Основа работы вольтметра — метод аналогово-цифрового преобразования. Так, преобразователи, установленные в конструкции прибора В7-35, измеряют величину напряжения переменного и постоянного тока (а также сопротивление, силу тока), преобразуя измеряемую величину в нормализованное напряжение, а затем с использованием АЦП в цифровой код.
Функциональная схема цифрового тестера работает с использованием 4 преобразователей:
- Масштабирующий преобразователь.
- Преобразователь силы переменного и постоянного тока в напряжение.
- Низкочастотный прибор, который преобразует напряжение переменного тока в постоянный.
- Преобразователь сопротивления в напряжение.

Рис. №2. Схема цифрового вольтметра
Литература и документация
Литература
- Справочник по электроизмерительным приборам ; Под ред. К. К. Илюнина — Л.:Энергоатомиздат, 1983
- Справочник по радиоизмерительным приборам : В 3-х т.; Под ред. В. С. Насонова — М.:Сов. радио, 1979
Нормативно-техническая документация
- ГОСТ 8711-93 (МЭК 51-2-84) Приборы аналоговые показывающие электроизмерительные прямого действия и вспомогательные части к ним. Часть 2. Особые требования к амперметрам и вольтметрам
- ГОСТ 8.006-72, ГОСТ 8.012-72, ГОСТ 8.117-82, ГОСТ 8.118-85, ГОСТ 8.119-85, ГОСТ 8.402-80, ГОСТ 8.429-81, ГОСТ 8.497-83 — методики поверки вольтметров разных видов
- ТУ Тч2.710.010 Вольтметры универсальные цифровые
Вольтметр переменного тока
Электронные широкополосные вольтметры, которые используются в сетях переменного тока, имеют конструктивные особенности и свойственную лишь им градуировку. Воздействие на измеряемую цепь зависит от входных параметров: входного активного сопротивления (Rв) (при этом оно должно быть наиболее высоким), емкости на входе (Cв) (она должна быть минимальной) и индуктивности (Lпр) (вместе с емкостью создается последовательный колебательный контур, который отличается своей резонансной частотой).
Рис. №3. Схема подключения вольтметра
Измерение сопротивления
Низкоомный вольтметр с сопротивлением max 15 Ом годится для измерения сопротивлений, которое выполняется с помощью формулы:
Rx = Rи * (U1/U2 – 1).
В формуле используется сопротивление Rв (вольтметра), и 1 и 2 показания прибора, точность измерения при этом не обязательно соответствует действительности, потому что замер не учитывает внутреннего сопротивления. Более точного результата можно достичь при использовании формулы:
Rx = (Rв + r ) * (U1/U2 — 1), где r — внутреннее сопротивление.
При замере каждое следующее сопротивление должно быть большим и выполняться с записью каждого замера.
Чтобы узнать, какое напряжение показывает прибор, необходимо руководствоваться шкалой вольтметра и ценой деления. Она определяется по максимальному пределу замеряемого значения, разделенного на количество делений шкалы.
Своими руками
Несмотря на то что выбор вольтметров сейчас огромен, всегда находятся люди, которым всегда хочется все сделать самим. С чем это связано — есть разные мнения. Я не буду комментировать ничьи желания, это не тема статьи. Зато расскажу, как сделать вольтметр своими руками (или переделать старый). Ведь ничего невозможного тут нет.
Электромеханический вольтметр
Вам понадобятся следующие компоненты:
- магнитная головка со стрелкой от старого поломанного прибора;
- шкала;
- кусок бумаги и клей;
- резисторы 1,5 кОм, 19,5 кОм, 199,5 кОм и 1999,5 кОм;
- 4 диода. При выборе их обязательно смотрите на их характеристики — они должны выдерживать те параметры цепи, которые вы планируете замерять ;
- Медный провод;
- Паяльник, припой, канифоль;
- Тестер для калибровки;
- Батарейки, электроприборы и все, где можно измерить напряжение в самом разном диапазоне;
- Переключатель.
На первой схеме представлен простой вольтметр постоянного тока с четырьмя диапазонами измерений — выбор диапазона зависит от того, на какую нагрузку мы поставим переключатель. На добавочных схемах мы видим диодные мостики: их монтаж расширяет применение прибора, теперь им можно измерять напряжение в сети переменного тока.
Читать также: Как определить электролитический конденсатор или нет
Перед сборкой убедитесь, что магнитная головка со стрелкой исправны, у нее не оторваны спиральные пружинки и рамка нормально ходит. После этого можно приступить к монтажу мостика, а потом — подсоединить магазин резисторов с переключателем. Вам также потребуется изготовить новую шкалу. Для этого заклейте старую бумагой, обрежьте по контуру и нарисуйте на ней 4 полукруглых линии. После сборки можете приступать к калибровке. Для этого нужно замерить напряжение тестером, а затем, переключив новое изделие на требуемый диапазон, новым нашим прибором. На шкале сделать отметку. И так до тех пор, пока шкала не будет проградуирована.
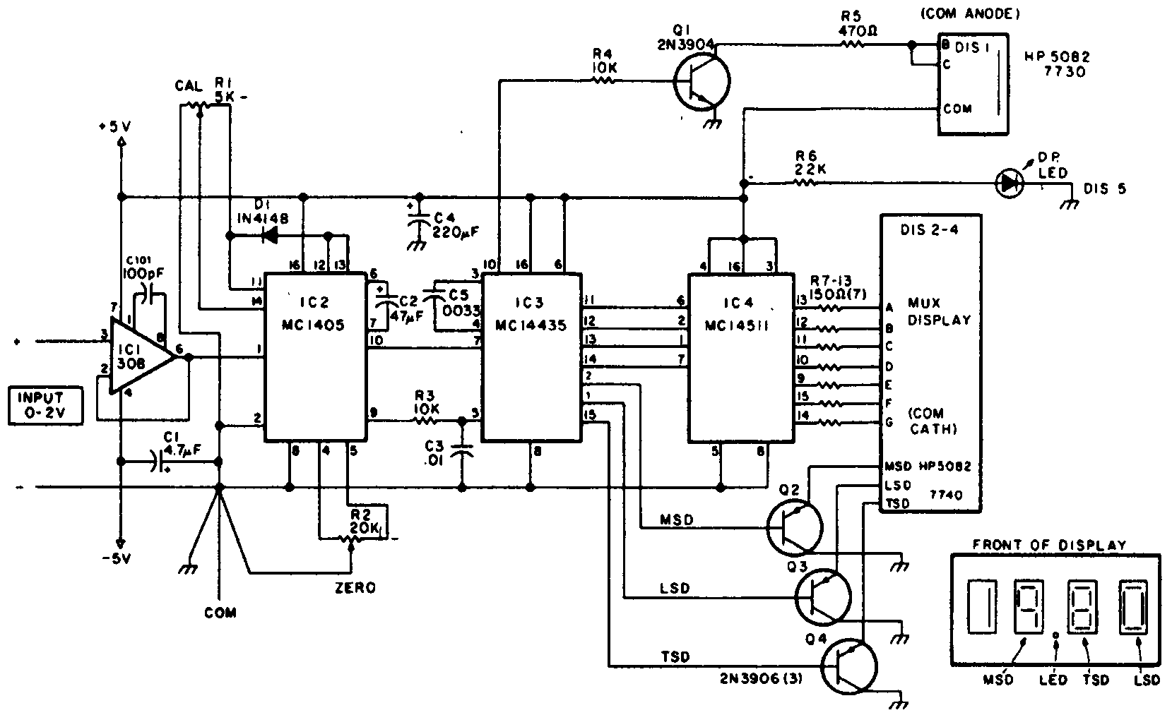
При желании можно изготовить и цифровой вольтметр. Схем в сети для этого предостаточно, равно как и комплектующих. Одну из схем, на 8-разрядном микроконтроллере, я представлю здесь. Предназначена для измерения напряжений до 30 В
В общем, если ваши руки — не для скуки, дерзайте!
Вольтметр — это прибор, который используется для измерения напряжения до 1000 В в сетях постоянного и переменного тока промышленной частоты и применяется в информационно-измерительных системах. Качественный вольтметр имеет чрезвычайно высокое, бесконечное сопротивление. Благодаря большому сопротивлению прибора достигается оптимальная точность измерения.
Прибор предназначен для логической и математической обработки измерений.
Виды вольтметров
Всего существует два вида вольтметров:
Если цифровые приборы характеризуются точностью показаний, то аналоговые (стрелочные) вольтметры могут реагировать на минимальные отклонения параметров, которые не определяются цифровым тестером.
- Портативные (или переносные) вольтметры предназначены для проверки (тестирования) напряжения в сети. В большинстве случаев, этот прибор включается в конструкцию тестера. Бывают стрелочные или цифровые приборы, кроме измерения напряжения они измеряют токи нагрузки, температуры, сопротивление цепи и т. д.
- Стационарные вольтметры устанавливаются на приборной панели в электрораспределительных щитах. Они предназначены для контроля работы оборудования. Стационарные вольтметры относятся к электромагнитному типу.
Классификация
Приборы отличаются принципом действия, бывают электронные и электромеханические.
По назначению приборы бывают импульсные, измеряющие сеть переменного и постоянного тока.





























