Применение транзисторов в жизни
Транзисторы применяются в очень многих технических устройствах. Самые яркие примеры:
- Усилительные схемы.
- Генераторы сигналов.
- Электронные ключи.

Во всех устройствах связи усиление сигнала необходимо. Во-первых, электрические сигналы имеют естественное затухание. Во-вторых, довольно часто бывает, что амплитуды одного из параметров сигнала недостаточно для корректной работы устройства. Информация передаётся с помощью электрических сигналов. Чтобы доставка была гарантированной и качество информации высоким, нам необходимо усиливать сигналы.
Транзисторы способны влиять не только на амплитуду, но и на форму электрического сигнала. В зависимости от требуемой формы генерируемого сигнала в генераторе будет установлен соответствующий тип полупроводникового прибора.
Электронные ключи нужны для управления силой тока в цепи. В состав этих ключей входит множество транзисторов. Электронные ключи являются одним из важнейших элементов схем. На их основе работают компьютеры, телевизоры и другие электрические приборы, без которых в современной жизни не обойтись.
Фототранзисторы
Фототранзистором называют полупроводниковый управляемый оптическим излучением прибор с двумя p–n переходами.
Фототранзисторы, как и обычные транзисторы могут быть p–n–р и n–p–n типа. Конструктивно фототранзистор выполнен так, что световой поток облучает область базы. Наибольшее практическое применение нашло включение фототранзистора в схеме с ОЭ, при этом нагрузка включается в коллекторную цепь. Входным сигналом фототранзистора является модулированный световой поток, а выходным – изменение напряжения на резисторе нагрузки в коллекторной цепи.
Напряжение питания на фототранзистор подают как и на обычный биполярный транзистор, работающий в активном режиме, т.е. эмиттерный переход смещен в прямом направлении, а коллекторный в обратном (рис. 8.11,а).

Рис. 8.11. Схемы включения фототранзистора с подключенной базой (а) и со свободной базой (б) и вольтамперные характеристики
Однако он может работать и с отключенным выводом базы (рис. 8.11,б), а напряжение прикладывается между эмиттером и коллектором. Такое включение называется включением с плавающей базой и характерно только для фототранзисторов. При этом фототранзистор работает в активном режиме ближе к границе отсечки.
При Ф = 0 ток очень мал и равен темновому току
. (8.9)
где h21б – коэффициент передачи эмиттерного тока.
Рассмотрим принцип работы фототранзистора при включении с плавающей базой. При освещении фототранзистора под действием света в базовой области и коллекторном переходе образуются свободные носители заряда, эти носители диффундируют в базе к коллекторному переходу. Неосновные носители области базы (для транзистора n–p–n типа) – электроны экстрагируют в область коллектора, создавая фототок в коллекторном переходе. Оставшиеся в объеме базы основные носители (дырки), создают положительный объемный заряд и компенсируют заряд неподвижных ионов примесей на границе эмиттерного перехода.
Потенциальный барьер эмиттерного перехода снижается, что увеличивает инжекцию основных носителей (электронов) в область базы. Часть этих электронов рекомбинирует в базе с дырками, а большая часть экстрагирует через коллекторный переход, увеличивая его ток. Таким образом, ток в коллекторной цепи равен сумме фототока Iф и тока Iк, инжектированных эмиттером электронов, дошедших к коллекторному переходу и втянутых его электрическим полем в область коллектора. При Rк = 0, коэффициент усиления фототока равен
. (8.10)
Фототранзистор увеличивает чувствительность в h21э+1 раз по сравнению с фотодиодом, что является главным преимуществом фототранзистора по сравнению с фотодиодом.
Для обеспечения температурной стабильности энергетических параметров одновременно с оптическим управлением используется так же подача напряжения смещения на базу для выбора рабочей точки на входной и выходной характеристиках транзистора. При отсутствии оптического потока темновой ток определяется током базы, что позволяет дополнительно управлять током фототранзистора. Задание определенного темнового тока позволяет обеспечить оптимальный режим усиления слабых световых сигналов, а также суммировать их с электрическими.
Наряду с фототранзисторами n–p–n и p–n–р типов используются полевые фототранзисторы с управляющим p–n переходом и МОП-транзисторы.
На рис. 8.12 представлен полевой фототранзистор с управляющим
p–n переходом и каналом n–типа. Падающий световой поток генерирует в n–канале и p–n переходе (канал–затвор) электроны и дырки. Электрическое поле перехода разделяет носители заряда. Концентрация электронов в n–канале повышается, и уменьшается его сопротивление, а ток стока возрастает. Увеличение дырок в p–области вызывает появление фототока в цепи затвора.
Рис.8.12. Структурная схема полевого фототранзистора с управляющим p-n переходом и каналом n- типа
Переход затвор–канал можно рассматривать как фотодиод, фототок которого Iз (ток затвора) создает падение напряжения на резисторе Rз, что приводит к уменьшению обратного напряжения на p–n переходе канал–затвор. Это вызывает дополнительное увеличение толщины канала, уменьшение его сопротивления и приводит к возрастанию тока стока.
МОП-фототранзисторы с индуцированным каналом имеют полупрозрачный затвор, через который световой поток попадает на полупроводник под затвором. В этой области полупроводника генерируются носители заряда, что приводит к изменению значения порогового напряжения, при котором возникает индуцированный канал. Для установления начального режима иногда на затвор подают напряжение смещения.
Аналоговые каналы связи
![]()
Аналоговые каналы связи являются наиболее распространенными по причине длительной истории их развития и простоты реализации. Типичным примером аналогового канала является канал тональной частоты (телефония).
Необходимость в модуляции аналоговой информации возникает, когда нужно передавать низкочастотный аналоговый сигнал через канал, находящийся в высокочастотной области спектра.
Примерами такой ситуации является передача голоса по радио и телевидению. Голос имеет спектр шириной примерно в 10кГц, а радиодиапазоны включают гораздо более высокие частоты, от 30кГц до 300МГц. Еще более высокие частоты используются в телевидении. Очевидно, что непосредственно голос через такую среду передать нельзя.
Модуляцией называется преобразование сигнала, заключающееся в изменении какого-либо его информационного параметра в соответствии с передаваемым сообщением.

Передаваемая информация заложена в управляющем (модулирующем) сигнале, а роль переносчика информации выполняет высокочастотное колебание, называемое несущим. Модуляция, таким образом, представляет собой процесс «посадки» информационного колебания на заведомо известную несущую.
Аналоговая модуляция является таким способом физического кодирования, при котором информация кодируется изменением амплитуды, частоты или фазы синусоидального сигнала несущей частоты.
Амплитудная модуляция (AM) — модуляция при которой амплитуда несущего колебания управляется информационным (модулирующим) сигналом.
Частотная модуляция (FM) — модуляция при которой частота несущего колебания управляется информационным (модулирующим) сигналом.
Фазовая модуляция (PM) — модуляция при которой фаза несущего колебания управляется информационным (модулирующим) сигналом.
Основные схемы включения фототранзистора
Схема усилителя с общим эмиттером
В данном случае формируется выходной сигнал, который переходит из высокого состояния в низкое в момент освещения фототранзистора.
Данная схема получается путем подключения резистора между источником питания и коллектором фототранзистора. Выходное напряжение снимается с коллектора.
Схема усилителя с общим коллектором
Усилитель с общим коллектором формирует выходной сигнал, который при освещении фототранзистора, переходит из низкого состояния в высокое состояние.
Схема создается путем подключения резистора между эмиттером и минусом источника питания (земля). Выходной сигнал снимается с эмиттера.
В обоих случаях фототранзистор может быть использован в двух режимах, в активном режиме и в режиме переключения.
- Работа в активном режиме означает, что фототранзистор генерирует выходной сигнал пропорциональный степени его освещенности. Когда количество света превышает определенный уровень, фототранзистор насыщается, и выходной сигнал уже не будет увеличиваться, даже при дальнейшем увеличении освещения. Этот режим работы фототранзистора полезен в устройствах, где необходимо различить для сравнения два порога освещенности.
- Работа в режиме переключения означает, что фототранзистор в ответ на его освещение будет либо «выключен» (отсечка), либо включен (насыщенные). Этот режим полезен, когда необходимо получить цифровой выходной сигнал.
Изменяя сопротивление резистора нагрузки в цепи усилителя, можно выбрать один из двух режимов работы. Необходимое значение резистора может быть определено с помощью следующих уравнений:
- Активный режим: Vcc> R х I
- Переключатель режима: Vcc
Для работы в режиме переключения обычно используют резистор сопротивлением 5 кОм или выше. Выходное напряжение высокого уровня (лог.1) в режиме переключения будет равно напряжению питания. Выход низкого уровня (лог.0) должно быть не более 0,8 вольт.
Маркировки и основные параметры
Фототранзисторы, которые управляются внешними факторами, имеют обозначение аналогичное обычным транзисторам. На рисунке ниже Вы можете видеть, как такой датчик схематически показывается на чертеже.
Фото — обозначение транзисторов
При этом VT1, VT2 – это фототранзисторы и база, а VT3 – без базы (например, из мышки)
Обратите внимание, цоколевка показана также, как у обычных транзисторов
Вместе с прочими приборами полупроводникового типа (n-p-n), использующимися для трансформации излучения, эти устройства являются оптронами. Соответственно, их можно изобразить как светодиод в корпусе либо как оптроны (с двумя стрелками, находящимися под углом 90 градусов к базе коллектора). Усилитель на большинстве таких схем обозначается так же, как и база коллектора.
Основные характеристики фототранзисторов LTR 4206E, ФТ 1К и ИК-SFH 305-2/3:
| Название | Ток коллектора, mA | Ток фотоэлемента, mA | Напряжение, V | Область использования | Длина волны, nm |
| LTR 4206E | 100 | 4,8 | 30 | Радиоэлектронные схемы. | 940 |
| ФТ 1К | 100 | 0,4 | 30 | Логические системы управления, сигнализация и т. д. | 940 |
| ИК-SFH 305-2/3 (Osram) | 50 | 0.25 – 0.8 | 32 | Охранные системы, роботы, датчики препятствия Arduino (Ардуино) на фототранзисторе. | 850 |
При этом светосинхронизатор ФТ 1 выполнен из кремния, что дает ему явное преимущество – долговечность и устойчивость к перепадам напряжения. ВАХ представляют собой формулу:
Фото — формула ВАХ
Расчет производится так же, как и у биполярных транзисторов.
В зависимости от потребностей, Вы можете купить фототранзистор SMD PT12-21, КТФ-102А или LTR 4206E (перед тем, как взять деталь, нужно проверить её работоспособность). Цена от 3 рублей до нескольких сотен.
Видео: как проверить работу фототранзистора
Устройство

Самый простой вариант модели фр 602 и других вариантов состоит всего из нескольких основных компонентов:
- Переменный резистор.
- Диод.
- Реле для управления
- Фоторезистор.
- Два транзистора.
Роль транзисторов в 602 и других моделях обычно играют приборы, которые обозначаются как KT315Б. Они включаются по схеме составных резисторов, обмотка реле вполне справляется с нагрузкой данной части. Большой коэффициент усиления всегда характерен для подобных схем. Входное сопротивление тоже сохраняет высокий уровень. Благодаря этому, есть возможность для применения фоторезистора, отличающегося высоким показателем по сопротивлению.
![]()
Схема фотореле
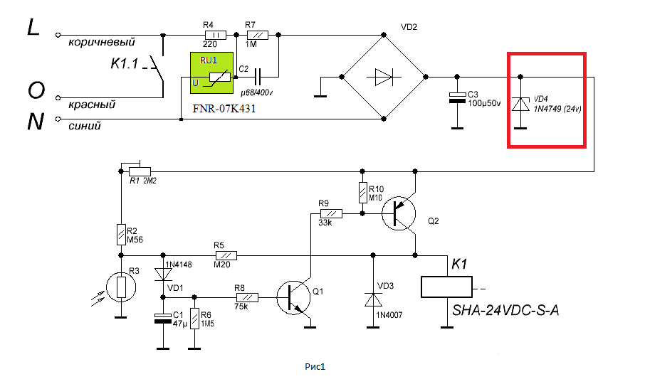
Схема фотореле фр 602 на 12В предполагает, что обычный транзистор и транзистор номер 2 открываются, когда увеличивается освещение фотоустройства, включенного между базой первого транзистора, и коллектором. В коллекторной цепи второго транзисторного механизма появляется ток, что и приводит к срабатыванию реле. Оно включает или выключает нагрузку через свои контакты, в зависимости от пользовательских настроек.
Защитный код с обозначением КД522 включается для того, чтобы защитить устройство от воздействия ЭДС. Включение транзистора переменного типа с номиналом 10 оКм нужно, чтобы можно было настроить чувствительность системы, которой связывается база и эмиттер в первом транзисторе.
ФР 602 на 12 в и другую мощность применяют не только для домового, но и для уличного освещения. От того, сколько выводов идёт к системе света, зависит разновидность используемой схемы. Для защиты от замыкания и перегрузки устанавливаются автоматы в электрощите. Так и работают любые электрические выключатели.
Есть в таком случае несколько особенностей у питания.
- Нужен источник постоянного напряжения на 5-15 В.
- Устройства с обозначением РЭС 47 или 9 используются при напряжении источника в 6 вольт.
- Приборы с обозначением РЭС 15 или 49 нужны при работе с напряжением в 12 Вольт.

Схема подключения
Возникает необходимость в создании специальной платы, через которую всегда проводится монтаж. Хорошо, если она будет печатной. После этого для создания фотореле своими руками выполняются следующие действия:
- На плате укрепляем резисторный механизм переменного действия, транзисторы и само реле.
- Необходимо создать несколько отверстий, чтобы правильно вывести все элементы схемы.
- Паяльником, с помощью проводов проводим соответствующие соединения.
Можно использовать лампу накаливания, когда схема 602 настраивается. При этом помещение должно быть затенено. Поток света у такой лампы обычно можно регулировать.
Чтобы правильно подобрать порог включения прибора, надо работать в подходящих условиях освещения. С этим вопросом всегда поможет переменный резистор. Нужно установить постоянный резистор, а не переменный, если не планируется отдельно настраивать порог для срабатывания.
Усиление фототранзистора
Диапазон работы фототранзистора напрямую зависит от интенсивности его освещения, поскольку от этого зависит положительный потенциал базы.
Базовый ток от падающих фотонов усиливается с коэффициентом усиления транзистора, который варьируется от нескольких сотен до нескольких тысяч единиц. Следует отметить, что фототранзистор с коэффициентом усиления от 50 до 100 более чувствителен, чем фотодиод.
Дополнительное усиление сигнала может быть обеспечено с помощью фототранзистора Дарлингтона. Фототранзистор Дарлингтона представляет собой фототранзистор, выход которого (эмиттер) соединен с базой второго биполярного транзистора. Схематическое изображение фототранзистора Дарлингтона:
Это позволяет обеспечить высокую чувствительность при низких уровнях освещения, так как это дает фактическое усиление равное усилению двумя транзисторами. Два каскада усиления может образовать коэффициент усиления до 100 000 . Однако необходимо учесть, что фототранзистор Дарлингтона имеет более медленную реакцию, чем обычный фототранзистор.
Усиление фототранзистора
Диапазон работы фототранзистора напрямую зависит от интенсивности его освещения, поскольку от этого зависит положительный потенциал базы.
Базовый ток от падающих фотонов усиливается с коэффициентом усиления транзистора, который варьируется от нескольких сотен до нескольких тысяч единиц. Следует отметить, что фототранзистор с коэффициентом усиления от 50 до 100 более чувствителен, чем фотодиод.
Дополнительное усиление сигнала может быть обеспечено с помощью фототранзистора Дарлингтона. Фототранзистор Дарлингтона представляет собой фототранзистор, выход которого (эмиттер) соединен с базой второго биполярного транзистора. Схематическое изображение фототранзистора Дарлингтона:
Это позволяет обеспечить высокую чувствительность при низких уровнях освещения, так как это дает фактическое усиление равное усилению двумя транзисторами. Два каскада усиления может образовать коэффициент усиления до 100 000 . Однако необходимо учесть, что фототранзистор Дарлингтона имеет более медленную реакцию, чем обычный фототранзистор.
Схема подключения
Схема подключения фотореле в едином пластмассовом корпусе для уличного освещения достаточно проста, что можно увидеть на (рис. 5). Внутри корпуса прибора есть две пары клемм. Одна из них подсоединяется к сети, а к другой подключают светильник. Из корпуса приборов, в которых клемм нет, выводятся три провода различного цвета. Для их подсоединения вблизи фотореле устанавливают распределительную коробку. «Нулевой» провод подключаются к светильнику и к самому реле на прямую через скрутку или клемник, «земля» так-же через скрутку или клемник на прямую к светильнику, «фазный» провод через реле в разрыв. Проще говоря перед нами схема подключения одноклавишного выключателя, только в роли выключателя у нас реле.

Полевой транзистор
Если в биполярном транзисторе управление происходило с помощью тока, то в полевом – с помощью напряжения. Состоит он из пластинки полупроводника, которую называют каналом. С одной стороны к ней подключен исток – через него в канал входят носители электрического тока, а с другой сток – через него они покидают канал.
Сам канал как бы «зажат» между затвором, который обладает обратной проводимостью, то есть если канал имеет n-проводимость, то затвор – p-проводимость. Затвор электрически отделен от канала. Изменяя напряжение на затворе, можно регулировать зону p-n перехода. Чем она больше, тем меньше электрической энергии проходит через канал. Существует значение напряжения, при котором затвор полностью перекроет канал и ток между истоком и стоком прекратится.

Наиболее наглядная иллюстрация в этом случае – садовый шланг, который проходит через камеру небольшого колеса. В таком случае, даже когда в него подается небольшое давление воздуха (напряжение затвор-исток), оно значительно увеличивается в размерах и начинает пережимать шланг, перекрывается просвет шланга и прекращается подача воды (увеличивается зона p-n перехода и через канал перестает идти электроток).
Другой тип полевого триода имеет небольшое различие в конструкции затвора. На слое кремния с помощью окисления образуется слой диэлектрика оксида кремния. Уже на него методом напыления металла наносят затвор. Получаются чередующиеся слои Металл -Диэлектрик – Полупроводник или МДП-затвор.
Такой полевой транзистор с изолированным затвором обозначается латинскими буквами MOSFET.
Существует два вида МДП-затвора:
- МДП-затвор с индуцированным (или инверсным) каналом в обычном состоянии закрыт, то есть при отсутствии напряжения на затворе электроток через канал не проходит. Для того, чтобы открыть его, к затвору необходимо приложить напряжение.
- МДП-затвор со встроенным (или собственным) каналом в обычном состоянии открыт, то есть при отсутствии напряжения на затворе электроток через канал проходит. Для того, чтобы закрыть его, к затвору необходимо приложить напряжение.

Ключевые параметры фототранзистора
Токовая и спектральная чувствительности
Токовая или монохроматическая чувствительность

— фотопоток;
Спектральная чувствительность — параметр фототранзистора, используемый для считывания и распознавания элементов. Данная чувствительность имеет зависимость от длины волны светового излучения.
Темновой ток и быстродействие
Темновой ток (Iт) — небольшой электро-ток, протекающий через оптический чувствительный детектор.
Iт = Iф + Iобщ, где
Iф — фототок;
Iобщ — общий ток.
Быстродействие — параметр фототранзистора, который определяет способность прибора выполнять работу с необходимой скоростью.
В данном компоненте фототранзистор уступает фотодиодам, так как его рабочий диапазон частот ограничен несколькими сотнями Килогерц, что влияет на временной промежуток модернизации.
Основные понятия и устройство
Фоторезистор – это полупроводниковый прибор, сопротивление которого (если удобно – проводимость) изменяются в зависимости от того, насколько сильно освещена его чувствительная поверхность. Конструктивно встречаются в различных исполнениях. Наиболее распространены элементы такой конструкции, как изображено на рисунке ниже. При этом для работы в специфических условиях можно найти фоторезисторы, заключенные в металлический корпус с окошком, через которое попадает свет на чувствительную поверхность. Ниже вы видите его условное графическое обозначение на схеме.
Интересно: изменение сопротивления под воздействием светового потока называется фоторезистивным эффектом.

Принцип действия заключается в следующем: между двумя проводящими электродами находится полупроводник (на рисунке изображен красным), когда полупроводник не освещен – его сопротивление велико, вплоть до единиц МОм. Когда эта область освещена её проводимость резко возрастает, а сопротивление соответственно падает.
В качестве полупроводника могут использоваться такие материалы как: сульфид Кадмия, Сульфид Свинца, Селенит Кадмия и другие. От выбора материала при изготовлении фоторезистора зависит его спектральная характеристика. Простыми словами – диапазон цветов (длин волн) при освещении которыми будет корректно изменяться сопротивление элемента. Поэтому выбирая фоторезистор, нужно учитывать в каком спектре он работает. Например, под УФ-чувствительные элементы нужно подбирать те виды излучателей, спектральные характеристики которых подойдут к фоторезисторам. Рисунок, который описывает спектральные характеристики каждого из материалов изображен ниже.

Одним из часто задаваемых вопросов является «Есть ли полярность у фоторезистора?» Ответ – нет. У фоторезисторов нет p-n перехода, поэтому не имеет значения, в каком направлении протекает ток. Проверить фоторезистор можно с помощью мультиметра в режиме измерения сопротивления, измерив сопротивление освещенного и затемненного элемента.

Примерную зависимость сопротивления от освещенности вы можете видеть на графике ниже:
Здесь показано, как изменяется ток при определенном напряжении в зависимости от количества света, где Ф=0 – темнота, а Ф3 – яркий свет. На следующем графике приведено изменение тока при постоянном напряжении, но изменяющейся освещенности:

На третьем графике вы видите зависимость сопротивления от освещенности:

На рисунке ниже вы можете наблюдать как выглядят популярные фоторезисторы производства СССР:

Современные же фоторезисторы, нашедшие широкое распространение в практике самодельщиков, выглядят немного иначе:

Для обозначения элемента обычно используется буквенная маркировка.
Как выбрать MOSFET-транзистор
В приведенном выше примере используется N-канальный полевой транзистор. Полевые транзисторы с P-каналом работают так же, только ток течет в противоположном направлении, а напряжение затвор-исток должно быть отрицательным.
На выбор доступны тысячи различных полевых транзисторов. Но если вы хотите построить схему, приведенную выше, то вы можете применить BS170 или IRF510.
При выборе полевого транзистора следует учитывать две вещи:
- Пороговое напряжение затвор-исток. Для включения транзистора требуется более высокое напряжение.
- Непрерывный ток стока. Это максимальный ток, который может протекать через транзистор.
Есть и другие важные параметры, о которых следует помнить, в зависимости от области применения. Но это выходит за рамки данной статьи. Помните об этих двух параметрах, и у вас будет хорошая отправная точка.




























