ЗУ из лампового телевизора
Первой будет схема, пожалуй, самая простейшая, и справиться с ней сможет практически любой автолюбитель.
Для изготовления простейшего зарядного устройства понадобиться всего лишь две составные части – трансформатор и выпрямитель.
Главное условие, которым должно соответствовать зарядное устройство – это сила тока на выходе из прибора должна составлять 10% от емкости АКБ.
То есть, зачастую на легковых авто применяется батарея на 60 Ач, исходя из этого, на выходе из прибора сила тока должна быть на уровне 6 А. При этом напряжение 13,8-14,2 В.
Если у кого-то стоит старый ненужный ламповый советский телевизор, то лучше трансформатора, чем из него не найти.
Принципиальная схема зарядного устройства из телевизора имеет такой вид.
Зачастую на таких телевизорах устанавливался трансформатор ТС-180. Особенностью его являлось наличие двух вторичных обмоток, по 6,4 В и силой тока 4,7 А. Первичная обмотка тоже состоит из двух частей.
Вначале потребуется выполнить последовательное подключение обмоток. Удобство работ с таким трансформатором в том, что каждый из выводов обмотки имеет свое обозначение.
Для последовательного соединения вторичной обмотки нужно соединить между собой выводы 9 и 9\’.
А к выводам 10 и 10\’ – припаять два отрезка медного провода. Все провода, которые припаиваются к выводам должны иметь сечение не менее 2,5 мм. кв.

Что касается первичной обмотки, то для последовательного соединения нужно соединить между собой выводы 1 и 1\’. Провода с вилкой для подключения к сети нужно припаять к выводам 2 и 2\’. На этом с трансформатором работы завершены.

Далее нужно сделать диодный мост. Для этого потребуется 4 диода, способных работать с током в 10 А и выше. Для этих целей подойдут диодные мосты Д242 или аналоги Д246, Д245, Д243.

На схеме указано, как должно производится подключение диодов – к диодному мосту припаиваются провода, идущие от выводов 10 и 10\’, а также провода, которые будут идти к АКБ.

Не стоит забывать и о предохранителях. Один из них рекомендуется установить на «плюсовом» выводе с диодного моста. Этот предохранитель должен быть рассчитан на ток не более 10 А. Второй предохранитель (на 0,5 А) нужно установить на выводе 2 трансформатора.
Перед началом зарядки лучше проверить работоспособность устройства и проверить его выходные параметры при помощи амперметра и вольтметра.
Иногда бывает, что сила тока несколько больше, чем требуется, поэтому некоторые в цепь установить 12-вольтовую лампу накаливания с мощностью от 21 до 60 Ватт. Эта лампа «заберет» на себя излишки силы тока.
Устройство самоделки
Нормальное напряжение на аккумуляторе, отключенном от автомобиля, находится в пределах между 12,5 в и 15 в. Поэтому зарядное устройство должно выдавать такое же напряжение. Ток заряда должен быть равен примерно 0,1 от емкости, он может быть и меньше, но это увеличит время зарядки. Для стандартной батареи емкостью 70-80 а/ч ток должен быть равен 5-10 амперам в зависимости от конкретного аккумулятора. Наше самодельное зарядное устройство для АКБ должно соответствовать этим параметрам. Для сборки зарядного устройства для автомобильного аккумулятора нам потребуются следующие элементы:
Трансформатор.
Нам подойдет любой из старого электроприбора или купленный на рынке с габаритной мощностью порядка 150 Ватт, можно больше, но не меньше, иначе он будет сильно нагреваться и может выйти из строя. Отлично, если напряжение его выходных обмоток составляет 12,5-15 В, а ток порядка 5-10 ампер. Посмотреть эти параметры можно в документации к вашей детали. Если же нужной вторичной обмотки нет, то необходимо будет перемотать трансформатор под другое выходное напряжение. Для этого:
- Удалите все ненужные вторичные обмотки, оставив только первичную.
- Выполните расчёт необходимого числа витков и сечения проволоки для подходящего напряжения и тока. Для этого есть специальные калькуляторы и формулы из курса физики. Необходимый диаметр проволоки рассчитывается по таблице ниже. Проволока обязательно должна быть в лаковой изоляции. А число витков определяется соотношением: U1/U2=N1/N2. Отсюда следует, что если у вас первичная обмотка состоит из 480 витков, то для получения 13 Вольт на выходе необходимо намотать всего 26 витков, так как напряжение сети – 220 Вольт.
- После этого уложите проволоку на основу виток к витку, делая изоляцию между слоями бумагой или изолентой в несколько слоев. Конец и начало обмоток выведите и надежно закрепите на корпусе. Чтобы припаять к ним провода, зачистите изоляцию ножом.
- Для уменьшения шума и вибраций, а также улучшения изоляции, можно пропитать устройство парафином.
Таким образом мы нашли или собрали идеальный трансформатор, чтобы сделать зарядное устройство для аккумулятора своими руками.
Нам также понадобятся:
- 4 Диода. Подойдут любые диоды с током не менее 10 ампер. Одни из самых популярных: импортные – 10A10, отечественные – Д242А, 2Д203А, КД213Б. Или диодные мосты, например: КВРС1001, КВРС1002 и их аналоги.
- 4 радиатора для диодов. Можно, конечно, обойтись и без них на малых токах порядка 3-5 Ампер. Но это может привести к их быстрому выходу из строя, поэтому необходимы радиаторы площадью 32 кв. см или 128 кв. см для диодного моста. Их можно сделать из листового алюминия или использовать кулеры от компьютера и материнских плат.
- Разборная электрическая вилка или сетевой шнур.
- Медные провода сечением не меньше 2,5 кв. мм.
- Предохранители на 0,5А и на 10А.
- Термоусадочная трубка или изолента.
- Пластина из диэлектрика, а еще лучше – корпус, например фанерный или пластиковый.
- Кусок нихромовой проволоки от электроплитки.
- Мультиметр или вольтметр с амперметром.
- Паяльник, припой и флюс (канифоль или ЛТИ-120).
- Еще несколько радиокомпонентов, если мы хотим сделать устройство с защитой и автоматическим отключением.
Подготовив все материалы можно переходить к самому процессу сборки автомобильного ЗУ.
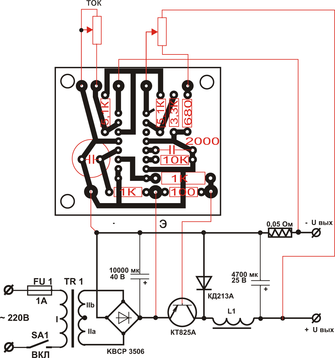
↑ Схема ЗУ № 7 (TL494)

ЗУ на схеме 7 задумывалось, как стендовое устройство с максимальной функциональностью, потому и по объему схемы и по количеству регулировок ограничений не было. Данный вариант ЗУ так же выполнен на базе ШИ-регулятора тока и напряжения, как и вариант на схеме 4. В схему введены дополнительно режимы. 1. «Калибровка — заряд» — для предварительной установки порогов напряжения окончания и повтора зарядки от дополнительного аналогового регулятора. 2. «Сброс» — для сброса ЗУ в режим заряда. 3. «Ток — буфер» — для перевода регулятора в токовый или буферный (ограничение выходного напряжения регулятора в совместном питании устройства напряжением АБ и регулятора) режим заряда.
Применено реле для коммутации батареи из режима «заряд» в режим «нагрузка».
Работа с ЗУ аналогична работе с предыдущими устройствами. Калибровка осуществляется переводом тумблера в режим «калибровка». При этом контакт тумблера S1 подключает пороговое устройство и вольтметр к выходу интегрального регулятора IC2. Выставив необходимое напряжение для предстоящей зарядки конкретной АБ на выходе IC2, с помощью PR3 (плавно вращая) добиваются зажигания светодиода HL2 и, соответственно, срабатывания реле К1. Уменьшая напряжение на выходе IC2, добиваются гашения HL2. В обоих случаях контроль осуществляется встроенным вольтметром. После установки параметров срабатывания ПУ, тумблер переводится в режим заряда.
Простое зарядное устройство для АКБ на основе тиристора
По сути, речь идёт о тиристорном регуляторе. В прилагаемой схеме нет блока защиты, контрольного модуля и иных наворотов. Простота и минимальное количество деталей обусловили популярность этой несложной конструкции.
Возникает вопрос: не проще ли приобрести готовое устройство на тиристорах в магазине? Вроде бы, так и нужно поступить. Но у заводских недорогих ЗУ есть некоторые проблемы. Например, ток настраивается солидным переключателем, элементарно убавляющим либо прибавляющим витки в обмотке II трансформатора. Благодаря этому ток возрастает или падает. Получается грубо, ступенчато. А более качественное ЗУ стоит достаточно дорого. Поэтому имеет смысл сделать простое зарядное устройство своими руками. Плюсы:
- доступность электронных компонентов и невысокая их стоимость;
- лёгкость в поиске требуемой схемы (через интернет);
- плавность регулировки тока зарядки (диапазон 1010 ампер);
- использование импульсного тока, продлевающего эксплуатационный срок аккумулятора;
- простая наладка;
- стабильное функционирование.
Принцип работы схемы и подбор деталей
Перед вами фазоимпульсный регулятор, где главными элементами являются тиристоры. Под текстом – доступная схема зарядного устройства для автомобильного аккумулятора:

Электронные компоненты зарядного устройства для автомобиля, которое вы хотите собрать своими руками, с учётом обозначения:
- С1 – от 047 до 1 мкФ на 63 В;
- R1 сопротивлением 6,8 кОм (Р = 0,25 Вт);
- R2 на 300 Ом;
- R3 на 3,3 кОм;
- R4: 110 Ом;
- R5: 15 кОм;
- R6: 50 Ом;
- R7 на 150 Ом мощностью 2 Вт;
- VD1 – диод импульсного типа, обратное напряжение от 50 В;
- VS1 – тиристор Т-160, 250 или КУ202;
- транзисторы с прямым переходом КТ315 или им подобные (КТ3107 и т. д.);
- транзисторы с обратным переходом КТ361, КТ 3102 и т. п.;
- FU1: предохранитель на 10 А (подойдёт деталь на 15–20 А, с запасом).
На тиристор воздействуют компоненты VT1 и VT2. Затем в работу вступает диод, защищающий цепь от скачков напряжения, возникающих на VS1. R5 в самодельном зарядном устройстве для аккумулятора «вычисляет» I = 1/10 ёмкости. При 60 А/ч используется зарядка в 6 А. Чтобы знать точно, на контактах, ведущим к заряжаемому изделию, желательно вставить амперметр. Это позволит держать контроль над процессом.
Теперь о питании. Схема самодельного зарядного устройства для автомобильного аккумулятора подразумевает применение трансформатора, выдающего от 18 до 22 В. При большем значении сопротивление R7 увеличьте до 200 Ом. Не забудьте элементы моста на диодах закрепить на охлаждающих алюминиевых радиаторах (применяйте специальную пасту). Стоит отметить: использование диодов старого образца типа Д242 подразумевает их установку на радиатор через изолирующие прокладки-шайбы. Номинал предохранителя должен соответствовать применяемому току. Если это до 6 А, то для FU1 вполне достаточно 6,3 А. Ниже – схема для зарядных устройств для автомобильного аккумулятора (обратная сторона печатной платы):

Помимо предохранителя, существуют электронные способы гарантии от замыкания и перепутывания полюсов, что ведёт к выходу из строя ЗУ. Например, у вас имеется изделие, где уже невозможно различить «плюс», «минус». Тогда поможет специальная схема, сигнализирующая о неправильном подключении клемм. Её нужно включать последовательно между АКБ и ЗУ:

Используемые детали:
- R1 и R2 – резисторы сопротивлением по 510 Ом;
- VD1 и МВ2 – диоды (например, 1N4148 или ему подобные);
- VD3 и МВ4 (можно не устанавливать);
- реле любое на 12 В и 15 А (можно вытащить из отслужившего своё UPS);
- светодиоды любые.
Схема работает просто. При соблюдении полярности заряд, ещё имеющийся в батарее, замкнёт контакты реле, процесс начнётся, что подтвердит загоревшийся зелёный светодиод. Если же контакты перепутаны, зажжётся красный сигнализатор. Ниже – печатная плата устройства, защищающего от несоблюдения полярности при зарядке:
Как сделать своими руками
Сделать зарядное устройство с диодным мостом самому по вышеприведенной схеме не составит особого труда. Достаточно руководствоваться следующими рекомендациями.
Подготовить необходимые комплектующие и инструменты
- Трансформатор. Если зарядник изготавливается для АКБ легкового автомобиля «Жигули» емкостью 60 А×ч, то автомобильные характеристики трансформатора должны иметь следующие параметры:
- мощность не менее 150 Вт, чтобы обеспечить зарядный ток величиной 6 А (оптимальная зарядка по времени с обеспечением стойкости пластин аккумулятора достигается на режиме 10 % от емкости АКБ);
- напряжение на вторичной обмотке должно быть выше 12 Вольт для нормального прохождения тока через разряженную батарею — в районе 14.4 Вольт.
Трансформатор с такими характеристиками можно найти в старых электроламповых телевизорах или потертых временем музыкальных центрах, вышедших из строя микроволновых печах и источниках бесперебойного питания. В конце концов в специализированных магазинах можно купить такое устройство за небольшие деньги.
Старые трансформаторы используют в обмотках алюминиевый провод в отличие от медного он сильнее нагревается. Поэтому возникает необходимость борьбы с перегревом таких трансформаторов. Кулер от неисправного источника питания компьютера поможет решить проблему:
- Выпрямитель. Для диодного моста следует использовать достаточно мощные диоды, работающие на токе около 10 А. Такими параметрами обладают электронные элементы типа Д246. Возможно найти и другие подобные варианты. Наличие меток с указанием полярности диодов облегчает сборку моста.
- При работе мощные диоды выделяют большое количество тепла. Монтировать диодный мостик рекомендуется на радиаторе охлаждения, например, имеющихся в старых запасных частях от системного блока компьютера. В случае невозможности найти промышленный радиатор охлаждения можно воспользоваться алюминиевым профилем, как показано на изображении:
- Для подключения зарядника к бытовой сети необходима сетевая вилка.
- Монтаж лучше производить на текстолитовой пластине, подходящей по габаритам.
- Необходим кусок нихромовой проволоки.
- Амперметр, вольтметр.
- Диэлектрическая бумага, изолента.
- Кроме слесарного, основным рабочим инструментом будет паяльник с материалами необходимыми в технологии пайки.
Порядок выполнения работ
- Так как трансформатор для самодельного зарядника обычно берется с другого электротехнического устройства, то весьма редко напряжение и сила тока на вторичной обмотке соответствуют требованиям. Следует в таком случае полностью удалить вторичную обмотку, оставив первичную. Выполнить расчеты из школьного курса физики для определения количества витков и диаметра проволоки, подходящими для необходимого напряжения и силы тока. Аккуратно уложить проволоку виток к витку не составит труда. Не стоит забывать делать изоляцию (диэлектрической бумагой, изолентой) между слоями. Концы проволоки вывести и закрепить на корпусе. Для уменьшения вибраций следует пропитать обмотку парафином.
- На текстолитовой пластине разместить радиатор охлаждения с установленными на нем четырьмя диодами Д246. Собрать диодный мостик с выводами к клеммам аккумулятора. Зачистить концы выводов.
- В разрыв между диодным мостом и аккумулятором подключается амперметр и устанавливается кусок нихромовой проволоки. Один конец ее жестко закрепляется, а второй остается подвижным, чтобы была возможность менять длину нихромовой проволоки и варьировать величиной сопротивления. Такой самодельный переменный резистор позволит производить регулирование тока подаваемого на аккумулятор.
- Все соединения необходимо заизолировать изолентой. Готовое устройство для обеспечения электробезопасности следует поместить в подходящий корпус.
- Амперметр будет отслеживать процесс зарядки. Когда показания силы тока на нем будут в районе 1 А, можно сделать вывод, что аккумулятор зарядился.
- Контролировать зарядку можно и с помощью вольтметра, однако при подключенном зарядном устройстве его показания будут немного выше.
Мощное импульсное зарядное устройство для автомобильного аккумулятора
Такой блок питания был создан после того, как сгорел мой лабораторный БП, который прослужил всего пару месяцев. Было решено из подручных средств собрать мощный сетевой ИБП, который при желании можно было использовать в качестве зарядного устройства для автомобильных аккумуляторов.

За основу была взята схема полумостового инвертора на драйвере IR2153. По идее, такой инвертор можно собрать из подручного хлама, почти все основные компоненты можно снять из компьютерного блока питания.

На входе питания собран простой сетевой фильтр, пленочные конденсаторы 0,1мкФ подобраны с рабочим напряжением 400 Вольт до и после дросселя, сам дроссель выпаян из платы компьютерного блока питания. На кольце намотаны две независимые обмотки проводом 0,9мм, количество витков каждой обмотки — 10.

Термистор на входе питания защищает полевые ключи от бросков напряжения во время включения схемы. Диодный мост — можно взять готовый или же собрать из 4-х выпрямительных диодов с обратным напряжением не менее 400 вольт и током 1,5-3 А, в моем случае использован готовый диодный мост на 600 Вольт 4А.

От емкости электролитов зависит основная мощность, электролиты легко можно найти в любом компьютерном блоке питания. Мощность инвертора с таким раскладом компонентов составляет порядка 200ватт.

Трансформатор тоже был взят готовый, от того же компового блока питания. Поскольку ИБП должен работать в качестве лабораторного БП, то диапазон выходных напряжений должен быть широким. Трансформатор от компьютерного БП позволяет получить 24 Вольт без переделок, чего вполне достаточно для штатных радиолюбительских дел. Увеличить выходное напряжение можно двумя способами — повышением рабочей частоты генератора или же перемоткой импульсного трансформатора.


Ограничительный резистор 47К брать с мощностью 2 ватт, он обеспечивает питание микросхемы, номинал резистора может отклоняться на 10% в ту или иную сторону. В качестве диодного выпрямителя использована мощная сборка Шоттки, которая в себе содержит два мощных диода по 30А.

После выпрямителя напряжение сглаживается конденсатором 50Вольт 1000мкФ, чего вполне достаточно, но при желании можно увеличить емкость.
Полевые ключи обязательно должны быть высоковольтными, можно использовать ключи типа IRF740/IRF840 и другие. Хочу также заметить, что мощность такого блока питания можно поднять до 400 ватт, при этом заменяя только электролиты, крайне не советую повышать мощность более 500 ватт.

Какой же блок питания без защиты от КЗ? Изначально думал реализовать защиту в первичной цепи схемы, но это будет уже трудно настраиваемая схема, поскольку у многих возникают проблемы связанные именно с защитой, а поскольку изначально мне захотелось собрать устройство, которое бы могли повторить радиолюбители не имеющие нужного опыта работы с ИИП, то решил отказаться от идеи, этим не портить и не усложнять основную схему.
Сама защита реализована на отдельной плате, состоит из двух транзисторов. Номиналом шунта можно грубо настроить ток срабатывания защиты, номиналом переменника, можно более точно настроить на нужный ток срабатывания.

При КЗ и перегрузке блока питания, загорится индикатор и питание отключается, блок выходит из защиты моментально, при отсутствии кз или перегруза на выходе.


Полевой транзистор практически любой, с током 20-100A, можно использовать ключи типа irfz44, irfz40, irfz24, irfz46, irfz48, irf3205 и другие. Регулятор мощности — одна из важнейших частей блока питания. За основу взял схему ШИМ регулятора, поскольку такое управление имеет очень много плюсов.


. 

ШИМ — регулятор построен на таймере 555 и мощном ключе IRFZ44, напряжение плавно можно регулировать от . до максимального выходного напряжения с трансформатора.



Данный блок справляется с любыми задачами, которые могут возникнуть в радиолюбительской практике — легкий, мощный и компактный, вольт/амперметр будет цифровым, заказан отдельно на интернет магазине, будет установлен на блок в ближайшее время.
Устройства на основе импульсных БП
Ещё одним вариантом является ПЗУ импульсного типа (схема 3). Это устройство способно генерировать токи до 100 и более ампер (зависит от элементарной базы). ПЗУ представляет импульсный источник питания с задающим генератором на микросхеме IR2153, выход которого выполнен в виде обыкновенного повторителя на базе BD139/140 или его аналога. В импульсном БП (далее ИБП) применяются мощные транзисторные ключи типа 20N60 с током 90 А и максимальным U = 600 В. В схеме присутствует также выпрямитель однополярного типа с мощными диодами.

Схема 3 — Пусковое устройство для автомобиля портативное своими руками с возможностью зарядки аккумулятора.
При подключении в сеть через цепь «R1 — R2 — R3 — диодный мост» происходит зарядка электролитических конденсаторов C1 и C2 , ёмкость которых прямо пропорционально зависит от мощности ИБП (2 мк на 1 Вт). Они должны быть рассчитаны на U = 400 В. Через R5 поступает напряжение для генератора импульсов, которое растёт с течением времени на конденсаторах и U на микросхеме. Если оно доходит до 11 — 13 В, то микросхема начинает генерировать импульсы для управления транзисторами. При этом появляется U на II обмотках трансформатора и открывается составной транзистор, подается питание на обмотку реле, которое плавно запустит стартер. Время срабатывания реле подбирается конденсатором.

Это ПЗУ снабжено защитой от токов короткого замыкания (КЗ) при помощи резисторов, выполняющих роль предохранителей. Они открывают при КЗ маломощный тиристор, который коротит соответствующие выводы микросхемы (она прекращает свою работу). Об исчезновении КЗ свидетельствует светодиод, который будет гореть. Если КЗ нет, то он гореть не будет.
Самодельное устройство для запуска авто
Если любитель сделает стартерную зарядку своими руками, проблем не будет. Напряжение сети 220 В должно быть подано на первичную обмотку трансформатора через переключатель. Вторичная сторона снижает напряжение переменного тока.

Подключаемся к мостовому выпрямителю с мощными диодами. Затем можно сгладить напряжение электролитическим конденсатором. На выходе подключаем усилитель с транзисторами и тиристорами для усиления напряжения.

При сборке необходимо тщательно соблюдать параметры деталей. Тиристоры на ток не менее 80 ампер. Диоды на ток 100-200 ампер. Транзистор типа КТ 361 или КТ 3102. Резисторы мощностью 1Вт.










Видео «Как собрать регулируемое ПЗУ»
Пользователь valeriyvalki подробно рассказал о процедуре сборки регулируемого ПЗУ с описанием всех особенностей и компонентов, которые применялись для разработки.
Аккумулятор — верный друг и помощник в самых сложных ситуациях, но он, к сожалению, не вечен. Ещё бы ничего, если бы АКБ умирала мгновенно, без надежды на восстановление. Но она теряет характеристики постепенно, поэтому часто оказывается, что стартер прокрутить просто невозможно. Пик выхода АКБ из строя приходится на зиму, когда технике особенно тяжело запускаться в мороз. И тогда на помощь приходит либо сосед по гаражу с проводами для прикуривания, или запасная батарея. Или хорошее пусковое устройство, которое есть у каждого запасливого автолюбителя.
Порядок зарядки автомобильного аккумулятора автоматическим самодельным ЗУ
Перед зарядкой снятый с автомобиля аккумулятор необходимо очистить от грязи и протереть его поверхности, для удаления кислотных остатков, водным раствором соды. Если кислота на поверхности есть, то водный раствор соды пенится.
Если аккумулятор имеет пробки для заливки кислоты, то все пробки нужно выкрутить, для того, чтобы образующиеся при зарядке в аккумуляторе газы могли свободно выходить. Обязательно нужно проверить уровень электролита, и если он меньше требуемого, долить дистиллированной воды.
Далее нужно переключателем S1 на зарядном устройстве выставить величину тока заряда и подключить аккумулятор соблюдая полярность (плюсовой вывод аккумулятора нужно подсоединить к плюсовому выводу зарядного устройства) к его клеммам. Если переключатель S3 находится в нижнем положении, то стрелка прибора на зарядном устройстве сразу покажет напряжение, которое выдает аккумулятор. Осталось вставить вилку сетевого шнура в розетку и процесс зарядки аккумулятора начнется. Вольтметр уже начнет показывать напряжение зарядки.
Рассчитать время заряда аккумулятора с помощью онлайн калькулятора, выбрать оптимальный режим зарядки автомобильного аккумулятора и ознакомиться с правилами его эксплуатации Вы можете посетив статью сайта «Как заряжать аккумулятор».
Самодельные зарядки для АКБ
Особенности применения и устройства сварочных трансформаторов
После формулировки базовых требований необходимо уточнить собственную квалификацию, наличие измерительной аппаратуры и другого специализированного оборудования
В опубликованных ниже описаниях схем зарядки приведены рекомендации по сборке, на которые следует обратить внимание
Простое устройство на 6 и 12 В
Схема зарядки аккумулятора с конденсатором после диодного моста обеспечивает сглаживание тока. Вольтметр и амперметр нужны для контроля рабочих параметров. Необходимое напряжение на вторичных обмотках трансформатора устанавливают расчетом количества витков. Следует помнить о том, что надо несколько увеличить этот параметр, по сравнению с паспортными данными АКБ. Как правило, для 12 V аккумулятора напряжение в процессе зарядки поддерживают на уровне не более 14,4 V.

Простое ЗУ
С плавной регулировкой тока
На следующем рисунке показано, как сделать зарядку для аккумулятора 12 вольт с плавной регулировкой выходного тока. Изменение этого параметра задают с помощью резистора R3. Он через транзисторы VT1 и VT2 управляет ключом на тиристоре VS1.

Электрическая схема ЗУ с регулировкой тока
Из компьютерного блока питания
Пошаговая инструкция переделки:
- извлекают рабочий блок питания из ПК;
- делают перемычку, обеспечивающую запуск устройства после включения в сеть 220V;
- перепаивают выходную группу клемм для удобного подсоединения АКБ;
- демонтируют постоянный резистор в цепи питания микросхемы широтно-импульсного модулятора;
- устанавливают переменное сопротивление, увеличивают напряжение на выходе до нужного уровня;
- оснащают ЗУ измерительными приборами для оперативного контроля тока и напряжения.
Трансформаторное зарядное устройство
Специалисты не рекомендуют применять самодельные трансформаторы для создания зарядных устройств. При недостаточном качестве сборки подобные изделия провоцируют аварийные ситуации при коротком замыкании. Рекомендуется приобретать модели с мощностью не менее 50 Вт.

Для повышения напряжения можно соответствующим образом подключать несколько выходных обмоток
Импульсное устройство подзаряда
Эта схема подходит для зарядки АКБ током 0,05-11 А при напряжении от 2 до 14,9 V. Особенности:
- стабилизация выходного тока;
- режим «тренировки» для предотвращения сульфатации;
- генерация прямоугольных сигналов.

Импульсное ЗУ
Устройство на микросхеме LM317
Применение микросхемы повышает точность регулировки выходных параметров. На рисунке приведены формулы для самостоятельного расчета регулировочного резистора.

ЗУ на микросхеме
Зарядное из источника бесперебойного питания
Главное, чтобы в этом блоке был исправен мощный трансформатор. Определяют вторичную обмотку, собирают ЗУ по стандартной схеме с выпрямительным диодным мостом. Чтобы предотвратить перегрев, электронные компоненты размещают на радиаторе.
Полезный совет
При использовании устройств без автоматического контроля заряда АКБ можно применить простейшее сетевое, суточное реле китайского производства. Это избавит от необходимости следить за временем отключения блока от сети.
Стоимость такого прибора около 200 рублей. Зная примерное время зарядки своего аккумулятора, можно выставить нужное время отключения. Это гарантирует своевременное прекращение подачи электричества. Можно отвлечься на дела и забыть о АКБ, что может привести к закипанию, разрушению пластин и выходу аккумулятора из строя. Новый аккумулятор будет стоить гораздо дороже
Зарядное устройство из диода и бытовой лампочки
Диод – это полупроводниковый электронный прибор, который способен проводит ток в одном направлении, имеет сопротивление, приравненное к нулю.
В качестве диода будет использован адаптер зарядки к ноутбуку.
Для изготовления такого вида устройства, нам потребуется:
- адаптер зарядки к ноутбуку;
- лампочка;
- провода длиной от 1 м;
Каждый зарядный прибор для автомобиля выдает около 20в напряжения. Так как диод его заменяет адаптер и пропускает напряжение только в одну сторону, он защищен от короткого замыкания, которое может случиться при неправильном подключении.
Чем больше мощность лампочки, тем быстрее происходит заряд аккумулятора.
Ход выполнения работ:
- К плюсовому проводу адаптера ноутбука подсоединяем нашу лампочку.
- От лампочки бросаем провод на плюс.
- Минус от адаптера напрямую подключаем к аккумулятору.
В случае правильного подключения, наша лампочка будет светиться, потому что ток на клеммах низкий, а напряжение большое.
Также, нужно помнить, что правильная зарядка предусматривает среднюю силу тока в пределах в 2-3 ампера. Подключение лампочки высокой мощности, приводит к повышению силы тока, а это, в свою очередь, пагубно влияет на аккумулятор.
Исходя из этого, подключать лампочку высокой мощности можно только в особых случаях.
Этот способ предусматривает постоянное наблюдение и измерение напряжения на клеммах. Перезаряд батареи приведет к обильному выделению водорода, и она может выйти из строя.
При зарядке АКБ таким способом, постарайтесь находиться возле прибора, так как временное оставление его без присмотра может привести к выходу из строя прибора и АКБ.
Проверка и настройка
Для проверки нашего прибора необходимо наличие исправной автомобильной лампочки. Сначала, с помощью провода подключаем нашу лампочку к зарядке, помня о соблюдении полярности. Включаем зарядку в сеть и лампочка загорелась. Все работает.
Каждый раз, перед использованием самодельного заряжающего прибора, проверяйте его на работоспособность. Такая проверка исключит все возможности вывести из строя ваш аккумулятор.






















